
摘要:我国正在进行新一轮以国家公园为主体的自然保护地体系改革。我国参考IUCN指南体系,已经建立和整合了具有中国特色的自然保护地体系,并对应不同类型的自然保护地通过了单行立法或行政法规,自然保护地法律体系初步形成。国际上已经关注到自然保护地对于碳中和的贡献能力,我国陆域和海域自然保护地碳中和能力科学评估明显不足。ESG浪潮下,一些跨国公司开始在自然保护地投资碳中和项目,因项目质量未能达到标准引发“漂绿”风险,遭到相关诉讼,值得我国关注。我国自然保护地体系立法中应将自然保护地保护与碳中和进行协同治理,纳入应对气候变化目标。一方面,应在探明自然保护地碳中和潜力的基础上,建立激励机制和市场机制,鼓励企业投资自然保护地碳中和项目,弥补生态保护补偿的资金不足;另一方面,需要对“漂绿”风险进行防控和规制。
关键词:漂绿;自然保护地体系;《国家公园法(草案)》
目次:
一、问题的提出
二、自然保护地对碳中和的贡献及其“漂绿”风险
(一)自然保护地碳中和潜力开发
(二)跨国公司壳牌自然保护地碳中和项目“漂绿”诉讼风险
三、“漂绿”定义的多样性及其优劣势
四、我国自然保护地概念、类型与法律体系困境
(一)自然保护地概念界定及类型
(二)自然保护地法律体系现状
五、自然保护地体系立法中对碳中和与“漂绿”风险的忽视和化解
一、问题的提出
2017年10月,党的十九大报告确立了“构建国土空间开发保护制度,完善主体功能区配套政策,建立以国家公园为主体的自然保护地体系”的总体目标。在此报告指导下,2019年6月,中共中央办公厅、国务院办公厅印发了《关于建立以国家公园为主体的自然保护地体系的指导意见》(以下简称《自然保护地体系指导意见》),作为自然保护地体系建设领域的基础性指导文件,提出“以国家公园为主体、自然保护区为基础、各类自然公园为补充”的中国特色自然保护地体系框架,具有里程碑意义。这两份文件标志着我国对自然保护地的治理从分散的类别化治理向体系化发展转变。2022年10月,党的二十大报告再次重申,“尊重自然、顺应自然、保护自然,是全面建设社会主义现代化国家的内在要求”“推进以国家公园为主体的自然保护地体系建设”“实施生物多样性保护重大工程”。
在自然保护地建设方面,我国早在1956年在广东设立了第一个自然保护区——鼎湖山自然保护区;在《自然保护地体系指导意见》发布前,我国于1994年10月9日以中华人民共和国国务院令第167号发布《自然保护区条例》,并分别于2011年1月8日和2017年10月7日进行了修订。但是,迄今为止,在自然保护地法律体系建设领域,由于各种原因,仍未能起草一部专门性或基础性地位的单行法,仅通过分散在不同自然生态要素的生态环境单行法中的个别条款进行间接保护。《自然保护地体系指导意见》发布后,自然保护地法律体系领域通过的第一部单行法为2021年12月24日第十三届全国人大常委会第三十二次会议通过的《湿地保护法》,该法也仅就单一要素的湿地保护提供了法律保障。2018年第十三届全国人大常委会第五次会议将《国家公园法》纳入二类立法规划,为目前自然保护地法律体系建设中最重要的单行法;第十四届全国人大常委会第十一次会议对《国家公园法(草案)》进行了审议,并于2024年9月13日首次公开征求意见;2024年12月21日《国家公园法(草案二次审议稿)》提请第十四届全国人大常委会第十三次会议审议,并于同年12月25日公开征求意见。自然保护地具有丰富的碳汇资源,在固碳方面具有重要优势,特别是向自然保护地投资碳汇或土壤碳项目在国外已产生相关诉讼,具有作为企业“漂绿”工具的风险。我国“双碳”战略提出以来,对自然保护地碳中和能力和贡献的开发,未能获得立法机关足够的重视,在《湿地保护法》《国家公园法(草案二次审议稿)》中均缺乏相关规定。本文对ESG(环境、社会与公司治理)浪潮背景下,我国自然保护地法律体系建设中,如何通过对自然保护地保护,协同推动和促进应对气候变化实现碳中和,预防企业“漂绿”风险,尝试进行初步探讨。
二、自然保护地对碳中和的贡献及其“漂绿”风险
(一)自然保护地碳中和潜力开发
国际上,自然保护地保护被认为是一种实现碳中和目标的有效工具,在一些发达国家越来越受到重视,欧盟、美国、澳大利亚等发达区域或国家积极在这一领域开展科学研究,如对国家公园碳吸收量研究核算体系、对自然保护地对高碳储量生态系统的覆盖水平进行评估、发起国家公园低碳运营计划等。在美国,位于北卡罗来纳州东部的波科辛湖国家野生动物保护区(Pocosin Lakes National Wildlife Refuge)拥有该国最大的泥炭型湿地——波科辛湿地,碳储量约达到百万吨,是重要的碳库。虽然泥炭地仅占全球陆地面积的3%,但其碳储量是全球所有森林碳储量总和的两倍。美国森林基金会(American Forest Foundation, AFF)发起家族森林碳计划项目,与家族或私人土地所有者进行合作,旨在通过改善他们管理森林的方式以提升森林生态系统的稳定性,并进行固碳;波科辛湿地恢复项目即由大自然保护协会(TNC)引入这类计划。
欧盟于2019年12月发布了《欧洲绿色协议》(European Green Deal)建立在全球竞争中率先绿色经济转型的政策框架,应对气候变化和促进生态系统服务。基于此绿色新政的深化,欧盟于2024年通过了《欧盟碳移除认证框架》(The EU Carbon Removal Certification Framework ,CRCF),该框架涉及碳农业(carbon farming)、碳储存产品(carbon storage products)和永久清除(permanent removals)三种不同的活动,以便帮助成员国实现碳移除目标;该框架建立了碳移除认证的自愿框架,包括移除认证标准、认证过程规则和认证计划的认可等。欧盟在2024年还发布并生效了《自然恢复条例》(Nature Restoration Regulation)以支持欧盟生物多样性战略。澳大利亚约有9000万公顷的集约化农业用地,通过改善约1/4的农作物和牧场的土地管理实践,每年可以从大气中吸收约35万至9000万吨二氧化碳,在该领域澳大利亚发展了土壤碳项目,具体包括土壤碳测量和土壤碳固存两方面的技术,通过土壤固碳产生的碳信用为农民带去额外的收入来源,在《低排放技术声明》中,列为优先事项。
科学研究领域,我国科学界对自然保护地碳中和贡献的研究仍存在明显空缺,现有研究主要针对某一类型或单体的自然保护地进行评估,相对评估维度较单一。清华大学杨锐团队对这一主题进行了研究,其评估对象包括我国首批5个国家公园和459个国家级自然保护区;在碳储量方面,评估以生物量碳和脆弱土壤有机碳之和来计算。该研究结论显示,在碳储量总量方面,我国陆域自然保护地内储存了陆地生态系统11.76%的碳;从单位面积上看,陆域自然保护地的单位面积碳储量约为全国陆地生态系统单位面积碳储量的1.07倍,略高于全国水平,也略高于非自然保护地;国家公园的生态系统单位面积碳储量为全国的1.47倍,其中生物量碳储量为全国的93.10%,而脆弱土壤有机碳储量为全国的1.59倍。该研究也显示出我国陆域自然保护地在碳吸收能力方面固碳能力仍然较弱,在保护高碳吸收能力的生态系统方面,我国陆域自然保护地体系仍有较大完善空间,这与我国既往自然保护地设立初衷以保护自然生态系统和生物多样性为主,未纳入对碳中和贡献的考虑具有一定的关系。因此,未来可将高碳储量和高碳吸收能力的生态系统纳入自然保护地体系,进一步优化空间布局。与陆域自然保护地碳中和潜力的科学研究相比,海域自然保护地碳中和潜力的科学数据评估更加缺乏。
(二)跨国公司壳牌自然保护地碳中和项目“漂绿”诉讼风险
由于我国“双碳”和自然保护地相关政策指导较为宏观和抽象,两大类政策之间的衔接不够具体化,学术界和企业界对自然保护地碳中和能力的评估和价值实现未能引起足够的重视。国际上一些跨国公司已经试图通过这类碳中和项目开展碳抵消实践,其中最著名的为壳牌公司的案例。2020年11月12日,加拿大壳牌公司发布了一项环保计划——“推进碳中和”(Drive Carbon Neutral)计划。根据该计划,壳牌公司声称由公司出售的化石燃料所产生的所有碳排放都可以通过森林恢复和其他举措来进行抵消,壳牌公司由此成为加拿大第一家对客户在其全国各地的服务站购买的燃料所产生的二氧化碳排放量进行抵消的零售商。根据该计划,加拿大壳牌公司将使用印度尼西亚的Katingan项目、秘鲁的Cordillera Azul项目和不列颠哥伦比亚省西南部的Darkwoods项目等三个项目为客户的碳排放进行抵消。在该计划提出一年之后,2021年11月10日,加拿大绿色和平组织向加拿大竞争局提交了一份正式投诉,指控壳牌公司关于该计划的广告误导了公众。绿色和平组织特别质疑壳牌名为“推进碳中和”计划的可信度,认为这种实质性虚假广告行为可能违反了竞争法(Competition Act)。这一案件的争议焦点主要包括以下几个方面。
第一,壳牌“推进碳中和”计划所披露信息的透明度和真实性问题。在进行碳抵消之前,加拿大相关机构必须对碳中和项目的额外性(在没有抵消信用市场的情况下不会发生温室气体减排)、永久性、是否重复计算、碳泄漏等四个基本要素进行评估,以确定抵消项目是否真正有助于减少温室气体排放。绿色和平组织在投诉书中认为很难对该计划购买补偿所应用的标准进行评估,因为公司在其网站上并未提供并披露有关管理系统(“自愿抵消系统”)或用于抵消的“规则”信息。
第二,壳牌公司“推进碳中和”计划中的森林项目抵消质量可能存在问题。绿色和平组织认为壳牌公司“推进碳中和”计划中使用了三个抵消项目,其每一个项目的抵消有效性均存疑。首先,壳牌在印度尼西亚开发的Katingan项目于2017年开始出售碳信用额度,旨在保护泥炭沼泽免受非法采伐。到了2019年印度尼西亚生效了一项新法律将其泥炭地森林划定入了保护区。这项新法律“大大降低了Katingan项目的额外性,并将导致该项目对于更新计算方法的需求”。其次,壳牌在秘鲁开发的Cordillera Azul项目一直位于自2001年设立的国家公园的范围内,并且在该项目启动前也未曾发现森林砍伐行为,据此,项目额外性同样存疑,也没有证据表明该项目与其设立项目之前的评估基准不同。最后,壳牌在加拿大不列颠哥伦比亚省开发的Darkwoods项目,该森林项目占地54,792公顷,由加拿大大自然保护协会自2008年起在不列颠哥伦比亚省西南部进行生态保护管理。在对该项目进行审计后发现,这片森林在评估抵消价值之前也已受到重点保护,亦无法满足抵消的额外性要求;审计部门的报告中还发现该项目的抵消计算被夸大了,存在高估基准排放量的问题。可见,以上三个位于不同类型的自然保护地内开发的碳中和项目都面临项目额外性难以证明或偏离实际的问题。
第三,壳牌公司“推进碳中和”计划被质疑偏离了碳中和的实际任务。绿色和平组织认为该计划中将抵消计划作为壳牌应对气候变化行动的一个重要部分,认为使用“漂绿”这一误导性广告行为是分散人们对减少化石燃料产品使用的注意力,让壳牌得以减少自身本应履行的应对气候变化和碳排放的行动。绿色和平组织认为壳牌公司违反了加拿大《竞争法》第74.01(1)(a)条:“从事可审查行为的人,为了直接或间接地促进产品的供应或使用,或为了直接或间接地促进商业利益,以任何方式向公众作出产品重大方面的虚假或具误导性陈述的,将被认定为欺骗性营销行为而受规制。”同时也违反了该法第52(1)条:“任何人不得以直接或间接促进产品的供应或使用为目的,或以直接或间接促进商业利益为目的,以任何方式有意或草率地在产品的重要方面向公众作出虚假或误导的陈述。”绿色和平组织还认为该计划没有遵守加拿大证券管理局(CSA)针对营销行为在《环境声明:行业和广告商指南》(Environmental Claims: A Guide for Industry and Advertisers)中的相关规则,即其产品(通过碳抵消)在多个层面上违反了指南中的规则,包括s4.6(环境可持续声明)、s5.2(环境声明和其中的解释性陈述应准确无误并需要数据支持)、s5.3(环境声明和其中的任意解释性陈述应予以证实和核实)和s5.11(环境声明和其中的任意解释性陈述,不得直接或间接暗示不存在的环境改善,也不得夸大声明中相关产品对环境保护方面的影响)。最终,2023年11月,壳牌公司自行取消了加拿大的“推动碳中和”计划,加拿大竞争局停止了对该案的调查。
相关数据和资料显示,加拿大的大多数“漂绿”诉讼主要通过适用竞争法向加拿大竞争局提起监管投诉进行规制,有分析认为究其原因主要在于,通过该国《竞争法》对“漂绿”违法行为更容易进行定性,在该局的职权范围内有权对法律所禁止的行为进行调查,该局具有对有关产品或商业行为的虚假、误导、模糊或未经证实的环境陈述进行监管的广泛权力。加拿大《竞争法》的启动,与该国民事诉讼程序相比更加便利,如果有6位居民提起投诉,该局即可启动调查,证据要求偏低,程序更快,刑事和行政处罚力度也较大。壳牌作为一家跨国公司,该案并不是首例被投诉的林业碳抵消“漂绿”案件,加拿大发生的情况在荷兰也有相似的投诉案例。荷兰绿色和平组织对壳牌在其国内宣传的“推进碳中和”(Drive CO2 neutral)计划向荷兰广告委员会(Reclame Code Commissie, RCC)进行了投诉,壳牌公司被认为在荷兰的众多活动和广告中,宣传了“补偿”“抵消”或“中和”该公司化石燃料产品所造成的二氧化碳污染危害的可能性,其中最突出的促销活动即“推进碳中和”(Drive CO2 neutral)计划中声称,只需每升支付1美分,通过该计划的保护森林项目所产生的由私营运营商发放的“自愿碳信用额度”,司机可以“碳中和”他们所使用的壳牌化石燃料造成的二氧化碳污染危害。绿色和平组织认为壳牌公司所推广的“补偿”化石燃料产品中的二氧化碳污染正在误导消费者,因为所推广的机制无法实现对壳牌化石燃料产品的“碳中和”,违反了《荷兰广告法典》(Nederlandse Reclame Code, NRC)和《环境广告法典》(Milieu Reclame Code, MRC)。RCC的结论认为:“没有或不充分证据表明壳牌投资的森林项目实际上能够实现碳信用额度,以完全抵消壳牌化石燃料产品的二氧化碳排放的方式。”RCC最终支持了绿色和平的观点。目前,一些大型国际能源类跨国公司都希望通过各类碳中和项目,挽回其化石燃料产品的环保形象,也有大量国际NGO针对这些大型跨国能源企业提起“漂绿”诉讼。从以上案例中可以发现,通过自然保护地的生态修复项目或林业碳汇、湿地碳汇等多种类型的自然保护类项目,为高二氧化碳排放企业提供了“碳中和”的可能性,通过我国自然保护地碳中和潜力的测算可以发现,这类项目在我国可能存在一定的空间,但也存在一定的“漂绿”风险,因此,建议我国自然保护地立法中对这一议题进行关注,并建立制度设计。
三、“漂绿”定义的多样性及其优劣势
从上述国际案例可以发现,如果通过政策或立法在商业实践中鼓励高二氧化碳排放企业开发自然保护地“碳中和”投资项目,以降低一定的减排成本,具有一定的可行性,但可能面临“漂绿”风险。国际上对“漂绿”这一概念迄今并无统一概念界定。“漂绿”行为,被认为最早始于美国石油公司雪佛龙在1985年的一项“People Do”绿色营销行动,当时该公司在美国的电视和纸媒上投放了大量广告,该广告展示了大自然的各种场景如一只灰熊冬眠、一只海龟在废弃的石油平台上游泳、濒危鸟类在夏威夷的日出下晒太阳,而画外音或文本框会提出问题:“人们有时整个冬天都在工作,这样大自然就可以独享春天了吗?”“人们会帮助大自然进入一个新的黎明吗?”每次,在公司标志下面的答案都是“Chevron People Do”。在20世纪80年代末,与其他石油公司相比,雪佛龙在该广告活动投放地区的消费者中获得的环境声誉排名出现了改善。1990年,这一广告活动还获得了美国营销协会颁发的艾菲奖,以表彰营销传播的有效性。随后,很多公司纷纷效仿。二十年后,雪佛龙希望在2010年10月18日发起一场“我们同意”(We Agree)的后续活动,这一次广告强调“雪佛龙与世界各地的人们在关键的能源问题上分享的共同点”;然而,这一广告计划得到了非政府组织“The Yes Men”的狙击,同一时间段将在该广告基础上进行改进的新广告在社交媒体上进行了投放,提出“石油公司应该清理他们的混乱”和“石油公司应该解决他们制造的问题”,并且每个广告都用红色表示“我们同意”(We Agree)。二十年间,雪佛龙的这两起广告事件,被认为标志着环境营销的兴起和衰落,在20世纪80年代和90年代,随着环境意识的增强和糟糕的环境信息披露行为共同推动了“漂绿”运动的兴起和衰落。
对“漂绿”一词的学术定义在过去几十年间不断演变,至今未能达成统一共识。弗朗西丝·鲍恩对过去几十年间有代表性的“漂绿”定义进行了总结。比较具有代表性的定义如,牛津英语词典1999年版中首次出现这一词条,2012年版将其定义为,“通过一个组织传播的虚假信息,以呈现对环境负责任的公众形象。其起源为绿色(green)和洗白(whitewashing)”;韦氏大学词典(2013年在线版)将其定义为“表达对环境保护主义者的关注,特别是作为产品、政策或活动的掩护。其起源为绿色(green)和洗脑(brainwashing)”;美国检测认证机构UL旗下TerraChoice公司在2007年将其定义为“基于公司的环保实践(公司层面的漂绿)或产品或服务的环境效益(产品层面的漂绿),误导消费者的行为”。通过对各种“漂绿”概念类型化,德弗雷塔斯内托等在2020年将“行为”划分为两类——选择性披露和脱钩行为;国内学者吴红军等在此基础上分为三类——虚假性披露、选择性披露,以及象征行为与实质行为之间的耦合等。与美国相比,“漂绿”一词引入我国可能较晚,直到2009年《南方周末》首次发布“中国漂绿榜”才将该词引入国内,2009年至2016年间《南方周末》连续发布了八次该榜榜单,该词才得到了中国企业界的关注。
随着“漂绿”这一概念频繁出现于大众媒体,演化成为一种现象,这一概念开始逐步失去来自早期文献中更广泛的意识形态起源特征——如“环境主义”的表达。现今的“漂绿”定义逐步狭义化,更多直接与企业信息披露行为相关联。在美国,“漂绿”在20世纪80年代、90年代至21世纪初经历了出生与衰落,就像那个时代的其他文化现象的盛衰一样,在历史上占据一席之地,随之兴起的是“象征性企业环保主义”(symbolic corporate environmentalism),一种更普遍的现象,指公司内部管理者基于环境原因而进行的改变。“漂绿”与“象征性企业环保主义”的主要区别在于其“象征性”与“实质性”之间的关联性,“漂绿”的定义中公司披露可以与实际的环境影响分开,公司可以积极披露(披露有利于公司绿色形象的信息)也可以消极披露(故意隐瞒或不披露环境不利信息),这种“故意”的披露可以与实质性环境表现不佳同时存在而不具有必然联系。而“象征性企业环保主义”,例如采用一个生态标签以表达一个抽象概念,表象性与企业环境问题之间存在一种象征性的联系。“漂绿”被认为是“象征性企业环保主义”中的一种特殊情况,后者更广泛,也更微妙,可能更隐秘和更具技术性。由于“漂绿”行为更表象化,诉讼难度比更隐秘的“象征性企业环保主义”行为更低,目前大多数环保组织提起的ESG类型的诉讼,旨在打击“漂绿”行为。
“漂绿”行为并非一无是处,有经济学学者通过经济建模和数据分析对两类公司进行研究,一种是利润最大化驱动型公司,另一种是社会责任型公司,后者指对公司利润和社会利益共同给予真正关注的公司。该研究通过观察信息透明度高低如何影响公司的战略和社会福利发现了“漂绿”策略同时具有积极和消极两大面向:信息透明度低时,对于那些利润最大化驱动型公司往往会采用“漂绿”策略,通过模仿社会责任型公司而获得消费者回报,因为在“漂绿”情况下,消费者无法区分这两种类型的企业。企业履行社会责任的“自私”动机实际上有利于社会福祉,在透明度水平不太低的情况下,这种动机将增加企业ESG活动的投资;透明度较高的社会责任型公司则可能会在ESG领域过度投资,试图与利润最大化驱动型公司区分开来。ESG的过度投资可能对社会有益,但也分离消除了利润最大化驱动型公司履行企业社会责任的动机。当透明度进一步增加时,“漂绿”威胁的减少将减少社会责任型公司的ESG过度投资,最终可能导致社会福利的降低。信息披露的低透明度可以激励一家利润最大化驱动型公司通过可观察到的投资进行“漂绿”,可以阻止消费者做出明智的购买决定,但可以提高整体的企业社会责任支出。相反,信息披露的高透明度可以消除“漂绿”,也可以激励社会责任型公司观察到其在受到利润最大化驱动型公司“漂绿”威胁时进行额外的ESG投资。当透明度进一步增加时,ESG社会责任型公司的ESG额外投资就会减少。
随着ESG运动在国内的兴起,我国学术界虽然对“漂绿”行为有所关注,但对“漂绿”没有明确统一的定义,立法上对“漂绿”行为也没有清晰的界定,可参照适用的规则包括我国《反不正当竞争法》和《最高人民法院关于适用〈中华人民共和国反不正当竞争法〉若干问题的解释》(法释〔2022〕9号)中对引人误解的商业宣传的相关规定,《广告法》中对虚假广告的规定,《商标法》中对易误认商标的规定,以及《消费者保护法》中消费者知情权的规定等。我国已有比较类似的案例如河南某印务有限公司虚假宣传案中适用了《反不正当竞争法》第8条第1款的规定认定构成了虚假宣传。通过环境法制度和规则对“漂绿”行为进行规制仍然比较欠缺。
四、我国自然保护地概念、类型与法律体系困境
(一)自然保护地概念界定及类型
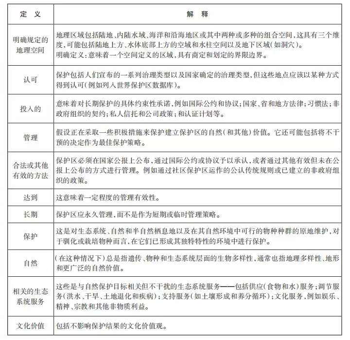
对自然保护地如何定义,类型有哪些比较法上并不统一,全球也未能建立统一标准。目前全球比较通用的标准为IUCN指南,奈杰尔·达德利在报告中将“保护地”定义为“明确界定的地理空间,通过法律或其他有效手段得到认可、专用和管理,以实现对自然与相关生态系统服务和文化价值的长期保护”。IUCN这一定义中的每个英文单词和短语都具有明确规定的含义,奈杰尔·达德利对各要素进行了解释(见表1)。
表1 保护地定义的解释

我国自然保护地自成体系,参考但并不完全对标IUCN指南体系。根据国家林业和草原局和自然资源部2024年10月15日公示的《全国自然保护地整合优化方案》,全国自然保护地将由9240处整合优化为6736处,总面积18523.61万公顷;按照“保护面积不减少、保护强度不降低、保护性质不改变”的原则,对交叉重叠、相邻相近的自然保护地进行归并整合,对边界范围和功能分区进行合理调整。可见,我国目前的自然保护地体系类型包括自然保护区、风景名胜区、国家公园、森林公园、湿地公园、地质公园、沙漠公园、海洋特别保护区等。整合后的自然保护地体系中,自然保护区从2694处合并至1527处,风景名胜区从1058处合并至883处;地质公园从558处合并至312处;森林公园从3065处合并至2395处;湿地公园从1666处合并至1444处;海洋特别保护区(含海洋公园)从79处合并至60处;沙漠(石漠)公园从120处合并至106处。
(二)自然保护地法律体系现状
自然保护地法律体系中,最早的法律为1994年通过的《自然保护区条例》,后经2011年和2017年两次修改。自然保护区和风景名胜区是我国最早的两类主要自然保护地类型。杜群将中国自然保护地法治建设划分为三个历史阶段:第一阶段为单一类型的自然保护区创建发展阶段,从1956年建立第一个自然保护区至改革开放初期的1982年,作为自然保护区的补充,正式开始建设风景名胜区及同步开展法规制度建设工作,初步创建形成了中国自然保护区体系;第二阶段是类型化自然保护地创建发展阶段,自1982年第一个风景名胜区和森林公园建立至2013年国家生态文明体制改革提出建立国家公园体制;第三阶段为2013年至今的以国家公园为主体的自然保护地体系改革综合性建设阶段。现阶段根据中共中央办公厅、国务院办公厅发布的《自然保护地体系指导意见》,我国要建立中国特色的“以国家公园为主体、自然保护区为基础、各类自然公园为补充”的新型自然保护地体系格局,与之前以自然保护区为主的自然保护地格局具有重大区别。
与此轮体制改革同步进行的自然保护地法律体系建设方面,我国已发布第一批5家国家公园名录,即将发布第二批名录,《国家公园法(草案)》经过了第二次公开征求意见阶段。《自然保护区条例》沿用至今,暂未进行修改。国家林业和草原局在2023年10月9日印发了《国家级自然公园管理办法(试行)》(以下简称《办法》),第2条规定我国的自然公园是指纳入自然保护地体系内的自然生态系统、自然遗迹和自然景观的统称,包括风景名胜区、森林公园、地质公园、海洋公园、湿地公园、沙漠(石漠)公园和草原公园等,可见《办法》对除自然保护区和国家公园以外的几类重要的自然保护地类型进行了统领性规制。总体而言,自然保护地法律体系中的单项立法层级虽然并不高,除《湿地保护法》已经生效之外,其他分散性规定层级均较低,但法律体系已经基本建成(见表2)。对于未来是否需要起草一部统领性的《自然保护地法》,《自然保护地法》与《国家公园法》的关系是怎么样的,自然保护地法律体系中的单行立法与全国人大正在起草的《生态环境法典》之间的关系是怎么样的,以及对各类自然保护地单行立法以及行政法规中的保护理念、原则、制度如何进行理论化抽象化,如何纳入《生态环境法典》等,均是需要探讨的课题。
表2 我国自然保护地法律体系

五、自然保护地体系立法中对碳中和与“漂绿”风险的忽视和化解
目前,我国自然保护地法律体系中的单行立法或行政法规,对自然资源的碳中和潜力和“漂绿”风险问题均未关注,即使最新的《国家公园法(草案二次审议稿)》也没有相关规定。无论未来起草《自然保护地法》,或是将自然保护地法律体系纳入《生态环境法典(草案)》,均建议对各类型自然保护地碳中和潜力的贡献进行关注,将应对气候变化目标纳入规范,进行协同治理。国务院在《2030年前碳达峰行动方案》中,明确要求将碳汇能力“巩固”与“提升”并列,并且在“巩固生态系统固碳作用”部分强调,要“严守生态保护红线,严控生态空间占用,建立以国家公园为主体的自然保护地体系,稳定现有森林、草原、湿地、海洋、土壤、冻土、岩溶等固碳作用”。国家林业和草原局也关注到了自然保护地碳中和能力建设的必要性,指出:“自然保护地在助力实现碳中和方面具有重要作用。我局将积极继续配合国家气候主管部门利用林业和草原碳汇,推进跨区域实现碳达峰碳中和行动,并鼓励利用自然保护地碳汇增量实现碳中和,进一步探索自然保护地碳汇满足碳排放权交易对碳汇额外性和合作性相关要求和条件。”国家林业和草原局也在对相关领域的方法学进行研究。
不论是国家公园,还是其他类型自然保护地的保护问题,资金缺乏一直是长期以来存在的难题。在《国家公园法(草案二次审议稿)》中,目前的主要解决方式是国家通过建立以财政投入为主的多元化国家公园资金保障制度;鼓励社会资本为国家公园建设提供支持;鼓励国家公园特色生态产品区域公用品牌创建,拓展国家公园生态产品价值实现机制;健全国家公园生态保护补偿机制等。我国国家公园分区管控模式采用“核心保护区和一般控制区”的两区管理模式,合并了《自然保护区条例》中规定的核心区和缓冲区为核心保护区,其他为一般控制区;优化整合后,国家公园与自然保护区均采用这种简化了功能区体系的两区分区模式,自然保护地体系中的各类自然公园全部为一般控制区。《国家公园法(草案二次审议稿)》第16条规定了划分两区的依据为自然生态系统特性、功能定位和管理目标。该草案第27条确立了核心保护区内原则上禁止人为活动,仅限于调查监测、生态修复、管护巡护、科研观测、基础测绘、文物保护、防灾减灾、应急救援、依法执法等活动;原有居民必要的生产生活、确需保留、无法避让的重要基础设施;为维护国家安全、实施国家重大战略和重大基础设施建设确需开展的活动;以及法律法规或国务院批准的其他活动。该草案第28条规定了一般控制区可以开展的人为活动除核心保护区允许开展的活动之外,可以对符合国土空间规划且无法避让的重要基础设施的建设、运行和维护开展活动;古生物化石调查发掘、基础地质调查、战略性矿产资源调查和勘察、科普宣传、生态旅游、教育文化体育等公共服务活动;法律、行政法规或国务院批准的其他活动等。
建议在分区管控原则上,明确碳中和活动属于哪一类活动。碳中和活动高度依赖自然资源分布情况,碳中和活动要求的额外性等标准高度依赖于生态修复的程度和空间;自然保护地的固碳能力直接取决于土壤碳库和植被碳库受人类活动的影响程度。是将碳中和活动归类于《国家公园法(草案二次审议稿)》第27条和28条中的兜底条款“法律、行政法规规定或者国务院批准的其他活动”,还是在资金保障中对多元主体在自然保护地进行碳中和投资活动进行特殊的制度安排?有学者认为,可以借鉴澳大利亚新南威尔士州1998年通过的《碳权立法修正案》,将固碳权纳入“林权”,归类整合为一个新的法律权利类型“收益权”,在我国《森林法》或相关法律中进行相应的衔接。笔者建议,归类为一种特殊的活动,对自然保护地碳中和活动的性质和类型在《国家公园法》中进行专门规定,与分区管控制度进行匹配,并为之后的自然保护地统领性立法或《生态环境法典(草案)》中的相关规定提供立法参照和基础。
建立自然保护地多元化生态补偿机制,引导企业向自然保护地投资碳中和活动,纳入自愿减排类碳交易类型中,建立激励机制。2018年《国务院办公厅关于健全生态保护补偿机制的意见》(国办发〔2016〕31号)发布,为落实该意见,积极推进市场化、多元化生态保护补偿机制建设,国家发展和改革委员会、财政部、自然资源部、生态环境部、水利部、农业农村部、中国人民银行、国家市场监督管理总局、国家林业和草原局等九部委共同发布了《建立市场化、多元化生态保护补偿机制行动计划》(发改西部〔2018〕1960号),明确将碳排放权抵消交易纳入生态保护补偿范围之类别,“将具有生态、社会等多种效益的林业温室气体自愿减排项目优先纳入全国碳排放权交易市场,充分发挥碳市场在生态建设、修复和保护中的补偿作用。引导碳交易履约企业和对口帮扶单位优先购买贫困地区林业碳汇项目产生的减排量。鼓励通过碳中和、碳普惠等形式支持林业碳汇发展”。《国家公园法(草案二次审议稿)》中第45条和46条对生态产品价值实现机制和国家公园市场化生态保护补偿机制分别进行了笼统的规定,但并没有对这两种机制确立明确的内涵,表述上也比较模糊,其与国家建立的自愿减排碳排放权交易机制的关系如何?建议在《国家公园法》中对应对气候变化协同治理的碳中和项目的碳排放交易机制设置单独的条款加以规定,与《建立市场化、多元化生态保护补偿机制行动计划》相衔接。
在明确确立碳中和项目类型的前提下,通过制度激励和市场机制,鼓励企业向自然保护地投资碳中和项目,设计相关条款,防范企业“漂绿”行为。首先,建议对自然保护地碳中和能力开发建立鼓励性ESG自愿披露制度,如在团体标准方面,首都经贸大学中国ESG研究院与相关机构正在联合开发“风景名胜区ESG理念和信息披露团体标准”等。可见,一旦企业具有足够的激励向自然保护地进行碳中和项目投资,ESG自愿披露制度就具有推进和实施的可行性。其次,《国家公园法(草案二次审议稿)》已经建立了国家公园统一标识制度,由于“漂绿”定义未能完全统一,可在其中率先对“漂绿”行为或类型进行定性规定,以防范相关行为的发生,对一些“恶意”的虚假披露行为可匹配一定的处罚性责任条款,以示惩戒。
作者:彭峰(上海社会科学院法学研究所研究员、法学博士)
来源:《政治与法律》2025年第8期“主题研讨——ESG浪潮下环境法的挑战”栏目。因篇幅较长,已略去原文注释。